找回密码
 立即注册
查看: 364|回复: 0

考试时间定了!

[复制链接]
发表于 2026-3-9 09:43 | 显示全部楼层 |阅读模式

近日

江苏省人社厅发布了

关于2026年度社会工作者职业资格

考试考务工作有关事项的通知

094316qe0sebzeeg2mvaqa.png

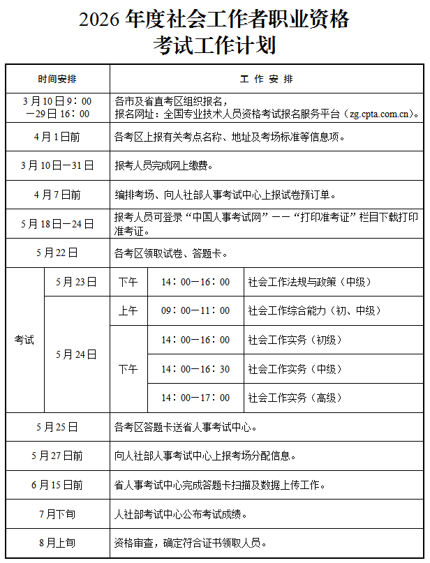
2026年度社会工作者职业资格考试将于5月23日、24日举行。本次考试实行全国统一网上报名。


报名时间



2026年3月10日9:00—29日16:00


报名网址



http://zg.cpta.com.cn/examfront


缴费时间



2026年3月10日—31日


准考证打印时间



2026年5月18日—24日


准考证打印网站



报考人员登录“中国人事考试网”—“打印准考证”栏目下载打印准考证。


考试时间



094316eadmpa5fa23a3zmc.jpeg

工作计划



094316p3hhhklhhnnnukll.png



咨询电话



094316v1dmp4p6yy5iyiq0.png
094316clrj5pkporrqpl0p.jpeg
094316ldt0tzk66k6u66z6.jpeg


扫描下方二维码查看详情

094316dymlegaxr7zwa9gf.png





转载声明:本文转载自徐州发布


丰县欢迎您!
回复

使用道具 举报

您需要登录后才可以回帖 登录 | 立即注册

本版积分规则

QQ|手机版|客户端|关于我们|丰县论坛

GMT+8, 2026-3-10 15:09

Powered by Discuz! X3.5

© 2001-2025 Discuz! Team.

快速回复 返回顶部 返回列表