找回密码
 立即注册
查看: 36137|回复: 21

@所有丰县人,新型肺炎下致大家的一封信

  [复制链接]

公司高管

积分
7227
发表于 2020-1-23 11:15 | 显示全部楼层 |阅读模式
据央视新闻——截至1月22日24时,国家卫健委收到国内25个省(区、市)累计报告新型冠状病毒感染的肺炎确诊病例571例,其中重症95例,死亡17例(均来自湖北省)。13个省(区、市)累计报告疑似病例393例。

111423k94sdn66v6adsd4d.jpg
#徐州目前情况#

据徐州发布微信公众号官方消息——1月21日下午以来,网络传言:“我市多家医院出现新型冠状病毒病例”,我委采取措施进行了核实,截止1月22日19时,没有接到任何关于新型冠状病毒感染病例的报告。

武汉不明原因肺炎发生后,市委市政府高度重视,及时部署,有力有序做好新型冠状病毒感染的肺炎防控工作。

对于彭城书院“跟着课本游湖北”国学之旅的94名师生已在徐州站进行体温检测,暂未发现异常,但需居家观察15天。其中3名丰县学生已移交丰县疾控中心跟踪观察。

目前是冬春季流感和春运、春节人员密集流动的叠加期,全市防控形势严峻。我们将在建立联防联控工作机制的基础上,依法落实疫情防控和救治措施,广泛开展冬季爱国卫生运动,加强冬春季呼吸道传染病宣传。

请广大网民「不信谣、不传谣、科学应对疫情,做好正确的预防」

#江苏目前情况#

1月22日,国家卫生健康委确认苏州一例新型冠状病毒感染的肺炎确诊病例。

患者为男性,37岁,现居苏州市工业园区,1月10日从武汉市返苏,至发热门诊就医,当日转至定点医疗机构隔离治疗。采集该病例标本经省疾控中心实验室检测呈新型冠状病毒核酸阳性,经中国疾控中心复核为阳性。1月22日,经专家组评估确认,该病例为我省首例新型冠状病毒感染的肺炎确诊病例。目前该患者生命体征比较平稳,体温恢复正常。

截至1月22日,已追踪该病例的密切接触者28人并开展医学观察,目前均无急性呼吸道感染症状,已有13人解除医学观察。

111423i7kd85k136dwij3v.jpg
#武汉目前情况#

2020年1月23日,武汉——封城了!

111423xoq5qlbz7oz45aq2.jpg

据武汉市新型冠状病毒感染的肺炎疫情防控指挥部消息:自2020年1月23日10时起,全市城市公交、地铁、轮渡、长途客运暂停运营;无特殊原因,市民不要离开武汉,机场、火车站离汉通道暂时关闭。恢复时间另行通告。

111423qnffddwzj76hrd0o.jpg
#让爸妈带上口罩#

111423doqn90ldtuw6zdp0.jpg

新闻轰炸后,您终于开始相信这次的严重性,主动提醒亲人朋友。可如何让您乖乖带上口罩却成了,我们为人子女的难题。
很多长辈觉得新型冠状病毒离我们很远,并没有把他们当回事。

111424rv51vd2rgdrlb1d5.jpg
111424nblkkhkvbtagp4vy.jpg
111424tnnnn0139t9nwy1b.jpg
111424dfqbefwegfgdf6ud.jpg

我们,又一次遇上了代沟。
谁能想到,今年春节我们最担心的不是被父母催婚,而是如何让父母乖乖的带上口罩出门呢。

微博上调侃着,当代吃炸鸡喝奶茶的年轻人太惜命。但其实我们更希望家人能健健康康,平常不挂在嘴上的关心和挂念,都在这个特殊时期变成了一句:爸妈你们出门一定要带好口罩。

你们要我们穿秋裤我们穿了,那这次你们就听话带上口罩,让孩子安心可以吗。


111425p9rwfkfsficlkryf.jpg
#疫情的最新形势,你必须要知道#

111425mcyj5zx9box3xxgi.jpg

钟南山院士谈疫情:
1.肯定新型冠状病毒肺炎人传人
2.有医护人员被传染
3.它与SARS病毒不同,目前病毒感染正在爬坡
4.不一定非要戴N95口罩,普通(外科)口罩也可以阻挡飞沫传播。
5.尽量不要去武汉

关于肺炎疫情的最新动向:
1.病毒存在变异的可能,疫情存在着进一步扩散的风险
2.督促湖北省和武汉市依法采取最严格的防控措施
3.建议外面人不要到武汉,武汉市民无特殊情况不要外出
4.还没有证据说出现“超级传播者”
5.病毒来源是非法销售的野生动物

另外也有令人开心的消息:
1.中国疾病预防控制中心称:儿童、年轻人不易感染;
2.目前武大中南医院用移动心肺仪(ECMO)成功救治了一名新型冠状病毒患者,属全省首例。

111425hop3i31444it1li4.jpg
武汉大学中南医院治愈新型肺炎患者/受访者供图

这些都是谣言,千万别信!

很多人对疫情的高关注,导致谣言也满天飞。混淆视听的说法和预防措施,对疫情是没有帮助的。以下是来自官方的辟谣指南,务必认真阅读。

111425qbxbbbbj9dbgqxxm.jpg

111425grnfr0wq76vu6xqw.jpg

111426cyhx6bav1hzpybvr.jpg

111426jdho65rxhhahacz3.jpg

111426hr6on4rc2kefy26f.jpg

111426ms5l0frog7dgmf5f.jpg

111426rq2c6e3dj2jjqjmj.jpg

111427se2xdjp2rx8ujpfp.jpg

111427nm1ll77a67031ooa.jpg

每个人都应该学会正确预防
这才是我们正确面对疫情的方式

●新型肺炎预防知识

111427x8a7ztr87b7g47lb.jpg

●请使用肥皂和清水正确洗手

111427gookxt5ylel5o5da.jpg

●外出时正确佩戴口罩的方法

111428mospk8wix4nfaaax.jpg

111428keub7l5buq5zeg8j.jpg



111429binxhbiddiib5jzh.jpg

最后呼吁大家少串门走访,多用手机电话拜年,为全国抗击疫情作出贡献。如果出现发热、咳嗽等情况及时就医。

111429xngv4xkekqxr46sf.jpg
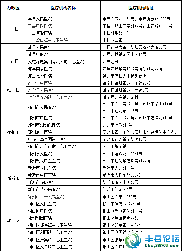
#徐州市设有发热门诊医疗机构名单#

111429zretf54hzeaf0t0j.jpg
111430ub27igu54ua72ubm.jpg
111430mg29jztrtbgr22dv.jpg

最后!我们手动艾特所有人!
这次就请听我们的吧,戴上口罩,远离疫情!
111430zzu5oiayd59dyay7.jpg

(以上内容综合来源徐州发布、国家卫生健康委、人民日报等权威媒体)

回复

使用道具 举报

小有成就

积分
2285
发表于 2020-1-23 20:51 来自手机 | 显示全部楼层
从武汉回来的学生是怎么隔离观察的?需要透明度
来自: iPhone客户端
回复 4 0

使用道具 举报

小有成就

积分
2356
发表于 2020-1-23 17:18 来自手机 | 显示全部楼层
提高自身的抵抗能力,感染致死的,都是48-89岁,并且都有慢性病。这次传染迅速是因为当地政府的不重视,春运流动性大,还有个别人的自私自利造成的。注重平时的预防,提高自身免疫能力,拒绝尝鲜野味,比啥都强,
来自: Android客户端
回复 3 0

使用道具 举报

小有成就

积分
2285
发表于 2020-1-24 14:51 来自手机 | 显示全部楼层
蓝色季风 发表于 2020-1-24 14:02
不造谣 ,不信谣 ,不传谣!

严防。。。。。。
Fo9lSPvcmXdOKLjsM3QP3vl5aTrg.jpg
来自: iPhone客户端
回复 1 0

使用道具 举报

60

回帖

1822

70

小有成就

积分
1822
发表于 2020-1-24 00:18 来自手机 | 显示全部楼层
潜伏期14天呢{:mocs_16:}
来自: iPhone客户端
回复 1 0

使用道具 举报

小有成就

积分
2869
发表于 2020-1-23 15:22 来自手机 | 显示全部楼层
让武汉人民同心协力挺过这场病毒灾害这个难关!
来自: Android客户端
回复 1 0

使用道具 举报

企业总裁

积分
11799
发表于 2020-1-23 13:20 来自手机 | 显示全部楼层
勤洗手,注意个人卫生
来自: Android客户端
回复 1 0

使用道具 举报

有车有房

积分
4853
发表于 2020-1-23 12:24 来自手机 | 显示全部楼层
说一个 M3口罩去劳保店买比去药店便宜
回复 0 0

使用道具 举报

小有成就

积分
1093
发表于 2020-1-23 18:57 来自手机 | 显示全部楼层
赶上年关,人口流窜大,唉
来自: Android客户端
回复

使用道具 举报

6

回帖

2015

8

小有成就

积分
2015
发表于 2020-1-23 22:24 来自手机 | 显示全部楼层
三个馒头当宵夜 发表于 2020-1-23 12:24
说一个 M3口罩去劳保店买比去药店便宜

有劳保店的地址吗
来自: Android客户端
回复

使用道具 举报

公司高管

积分
8684
发表于 2020-1-24 07:11 来自手机 | 显示全部楼层
注意个人卫生
来自: Android客户端
回复

使用道具 举报

公司高管

积分
8684
发表于 2020-1-24 07:12 来自手机 | 显示全部楼层
赶上年关,人口流窜大,
来自: Android客户端
回复

使用道具 举报

小有成就

积分
1510
发表于 2020-1-24 10:04 | 显示全部楼层
注意个人卫生

回复

使用道具 举报

企业总裁

积分
16989
QQ
发表于 2020-1-24 10:15 来自手机 | 显示全部楼层
初一电影院档期都停了
来自: Android客户端
回复

使用道具 举报

公司高管

积分
7622
发表于 2020-1-24 14:02 来自手机 | 显示全部楼层
不造谣 ,不信谣 ,不传谣!
20200124_129889_1579845758516.jpg
来自: Android客户端
回复

使用道具 举报

您需要登录后才可以回帖 登录 | 立即注册

本版积分规则

QQ|手机版|客户端|关于我们|丰县论坛

GMT+8, 2025-12-15 06:46

Powered by Discuz! X3.5

© 2001-2025 Discuz! Team.

快速回复 返回顶部 返回列表